中文
|
ENGLISH
官网首页
关于一帆
企业简介
发展历程
成员企业
资质荣誉
企业展示
设备展示
新闻中心
公司新闻
行业动态
产品中心
原药产品系列
制剂产品系列
人才招聘
社会招聘
校园招聘
企业文化
文化理念
员工面貌
文化活动
职代会
可持续发展
发展理念
发展措施
安保演习
德信(中国)一站式服务平台
联系方式
在线留言
公司地图
新闻中心
行业动态
公司新闻
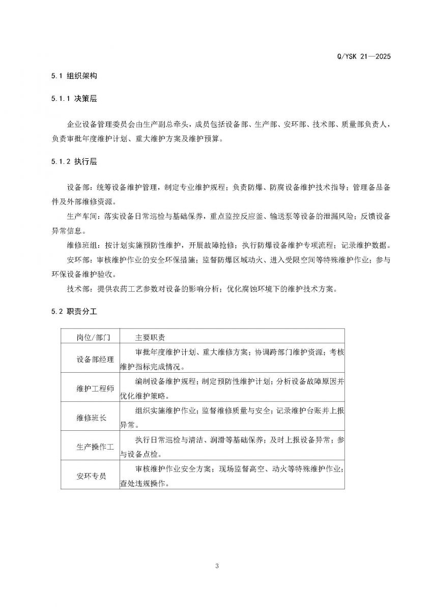
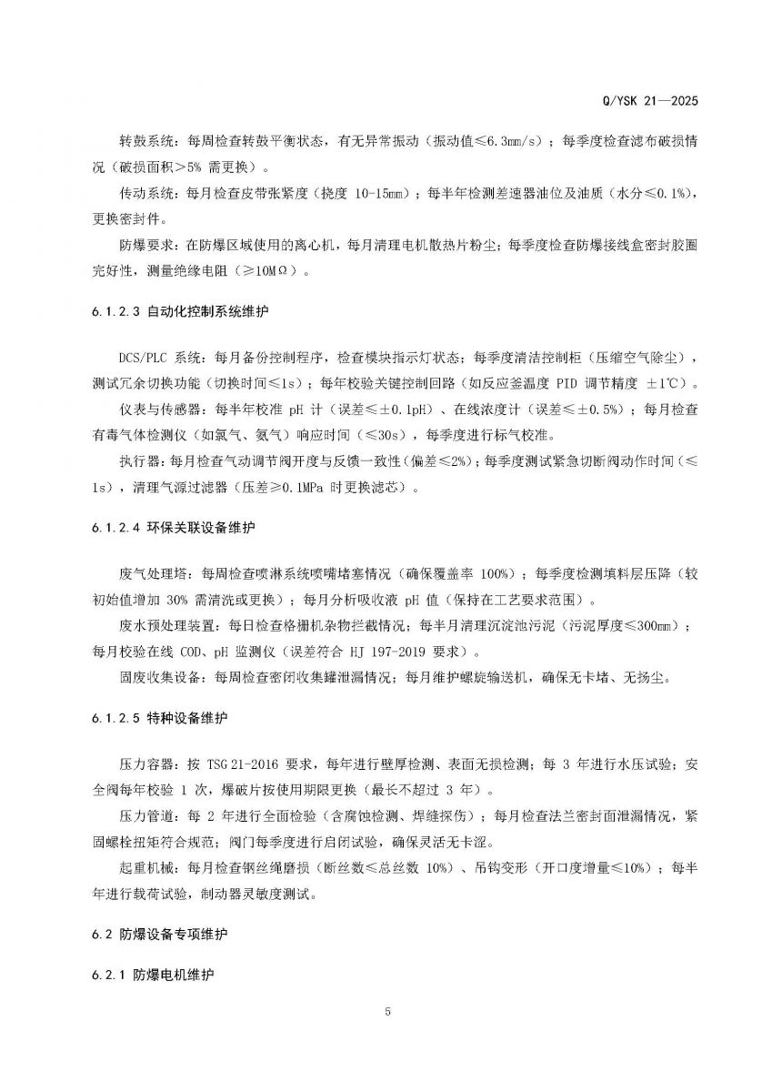
《农药行业设备维护》| 德信平台企业标准公示
【返回】
星空官方网页版
|
华体会体育
|
乐动官方网站
|
华体会体育
|
博鱼网页版
|
九游·官方版web站入口
|
华体会官方网页版
|
九游·官方版web站入口
|
开云集团中国有限公司官网
|